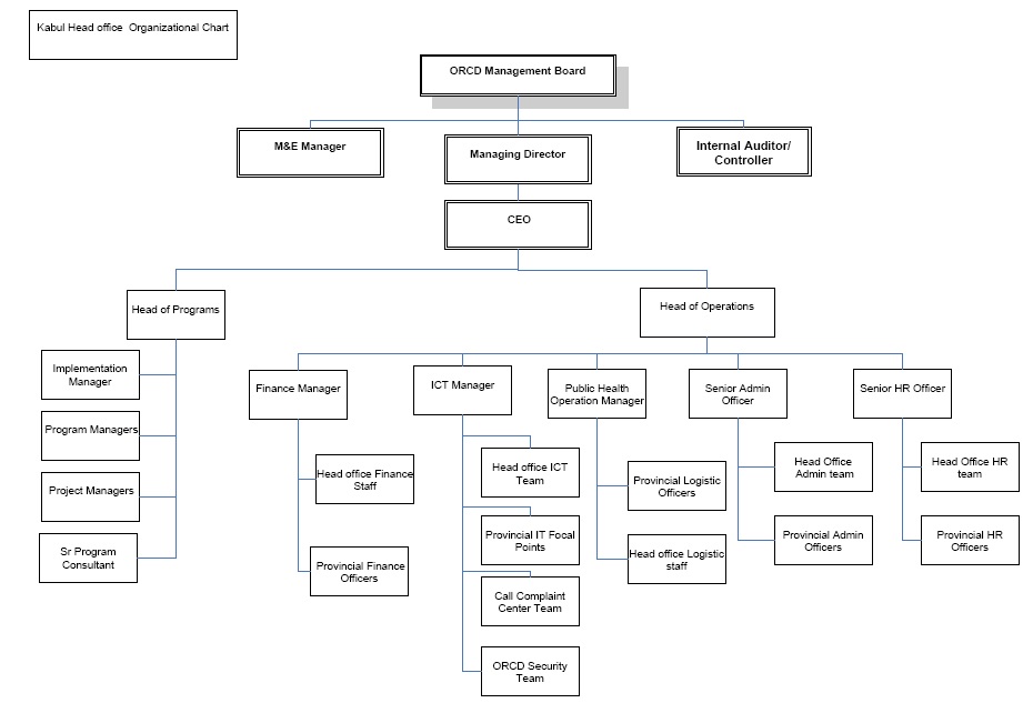
Organogram & Management Board of ORCD
Being a Fulbright Scholar, Qudratullah Nasrat is Medical Doctor and a Global Health Executive having Masters in International Public Health.
Apart from being approved for Skilled Worker by the Goverment of Canada, Dr. Nasrat has been awarded with EB1A -Einstein LPR a pathway which is dedicated to immigrants of Extra Ordinary Ability in recognition of national & international acclaim. He has also been approved as alien of exceptional ability under EB2 National Interest Waiver (NIW) by USCIS.
A trained medical doctor, Dr Nasrat has built an outstanding career over 16 years as a national and global leader. During his tenure with ORCD, apart from authoring more than 100 successful project proposals, he was able to make ORCD the first CSO getting special consultative status with ECOSOC in 2015 - status which has never been received by any Afghan civil society ever in the history of Afghanistan.
Serving as CEO for ORCD gave him an opportunity to win acclaim for transparency and accountability during his time in office.
During his career, Dr Nasrat has fulfilled several leadership positions in other civil societies and international organizations.
In December 2022, Dr. Nasrat became the only Afghan laureates of the award called (MALE ALLIES IN FIGHT FOR GENDER EQUALITY) awarded by Vital Voices Inc. Previous honorees of this award include: Secretary-General of the United Nations, (Antonio Guterres) President Joe Biden among few other prominent figures.
Apart from member of the CSO Steering Committee during 2018-2020, Dr. Nasrat also served as Co Chair of the National Health Cluster in Afghanistan commissioned by WHO for five years.
Dr Nasrat has also served two terms as elected member of Afghan civil societies in the Humanitarian Country Team (HCT) during 2018 and 2019. HCT is the only coordination body chaired by OCHA overseeing humanitarian assistance a war ravaged country.
Dr. Nasrat graduated from Afghan University as the best graduate in 2002 and, upon graduation, he joined Swedish Committee for Afghanistan (SCA) as Master Health Trainer and Health Services Chief Officer the same year in Afghanistan. He then continued working in key leadership positions with different prestigious organizations.
ORCD Organization Chart, Kabul

ORCD Provincial Level Organization Chart:


